Procedural Building Generator

Full HDA Node overview

Full HDA Node overview

Modules Geometry Nodes

Modules Geometry Nodes

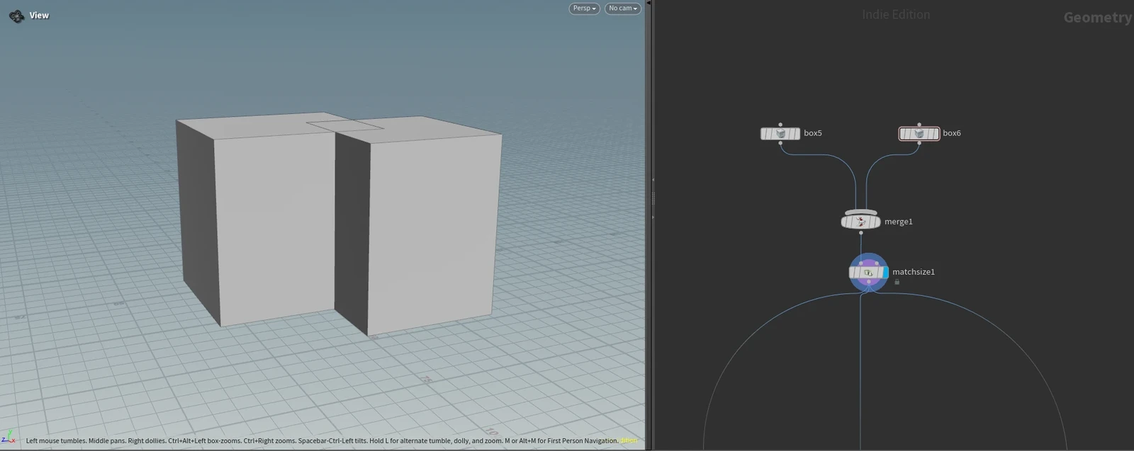
Input Shapes

Input Shapes

Floor Generation

Floor Generation

Roof Generation

Roof Generation

Stairs Placement

Stairs Placement

Full Parameterized HDA

Full Parameterized HDA

Point Cloud Transferred to Unreal for Instance Spawning

Point Cloud Transferred to Unreal for Instance Spawning

Procedural Building Generator developed for Wardens Rising (Tower Defense/ARPG by Big Moxi Games, UE4). The tool merges multiple input meshes to generate a variety of building types based on user-defined parameters. Wall, roof, and stair modules are converted into point cloud data with attributes (ID, position, scale, material) sent to Unreal Engine, where Instanced Static Meshes are spawned to ensure optimal performance.